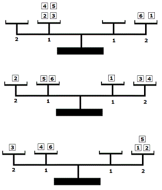
Bilancia in equilibrio con 6 pesi
   

Indietro



Ci sono 15 diverse situazioni di equilibrio senza contare quelle speculari. Ecco alcune soluzioni: